
図1。スパイス(統合された回路の強調を備えたシミュレーションプログラム)
スパイス(統合回路の強調を備えたシミュレーションプログラム) 電子回路の振る舞いを模倣するために使用されるコンピュータープログラムです。それを使用して、サーキットを構築する前に回路がどのように機能するかを確認できます。スパイスを使用すると、抵抗器、コンデンサ、トランジスタなどのさまざまな部品が回路でどのように一緒に機能し、設計が簡単かつ速くなるかを見ることができます。

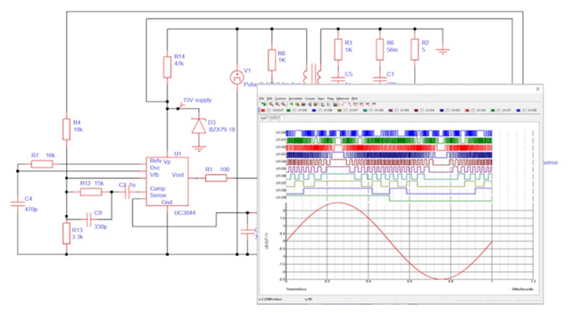
図2。回路概略図と出力波形を示すスパイスシミュレーション
スパイスシミュレーションは、回路のコンピューターモデルを作成することで機能します。実際の部品で回路を構築する代わりに、プログラムを使用して、抵抗器、コンデンサ、トランジスタなどの各コンポーネントを記述し、それらの接続方法を説明できます。その後、ソフトウェアは電気が回路を駆け抜けているように機能し、何が起こるかを示します。
スパイスを使用すると、次のような結果が表示されます 電圧、電流、および電力 回路のさまざまなポイントで。また、より大きなコンデンサや小さな抵抗器を試すなど、部品を変更したり、回路の反応を即座に確認することもできます。また、定常電力や波形の変化など、さまざまな入力信号で回路の動作をテストすることもできます。
これにより、間違いを見つけ、問題を修正し、デザインを改善する前に、本物を構築する前にデザインを改善しやすくなります。Spiceは、実際のハードウェアを作成する前に、コンピューターでアイデアをテストする安全で簡単な方法を提供します。
スパイスは最初に作成されました カリフォルニア大学、 バークレー 1970年代初頭。それは、1960年代後半に開発されたCancerと呼ばれる以前のプログラムから成長し、公式にリリースされました スパイスバージョン1 1972年、このプログラムは、テクノロジーの進歩を公然と共有すべきだと信じているドナルド・ペダーソン教授のおかげで、無料で一般に公開されました。
SPICEの最初のバージョンは、当時の科学的コンピューティングに使用されていた言語であるFortranで書かれており、メインフレームコンピューターで実行するように設計されています。で 1975、Spice2 リリースされ、より正確さと機能を提供しました。最も人気のある改訂の1つはでした Spice2g.6、これは回路分析と教育に役立つようになりました。1985年に大規模なマイルストーンがリリースされました スパイス3、Cプログラミング言語で書き直されました。この変更により、スパイスはより速く、柔軟性が高まり、新しいコンピューティングシステムに適応しやすくなりました。Spice3は、メスフェットなどの新しいデバイスモデルのサポートも追加し、回路ノードの数字だけでなくテキストラベルを使用できるようにしました。
それ以来、スパイスは進化し続けています。さまざまな企業やメーカーが独自のバージョンを作成しました。 PSPICE、HSPICE、およびLTSPICE、それぞれが特殊な機能、改善されたインターフェイス、および電子コンポーネントのより大きなライブラリを追加します。今日、スパイスは引き続き電子機器で最も主要なツールの1つです。メインフレームコンピューターでの初期の時代から、デスクトップやラップトップで実行されている最新のバージョンまで、サーキットを構築する前にサーキットを設計、テスト、洗練する標準ツールになりました。

図3。プリント回路基板(PCB)デザインの3Dビュー
DCシミュレーションのスパイス - スパイスは、回路が着実に不変の信号でどのように動作するかをチェックします。スパイスは、一定のソースを搭載したときに回路の各部分に電圧と電流を示します。
AC応答のスパイス - スパイスは、回路が周波数とともに変化する信号にどのように反応するかを研究します。これは、パフォーマンスが周波数に依存するアンプ、フィルター、およびその他のシステムを設計するのに役立ちます。
一時的な動作のスパイス - スパイスは、デバイスのオンとオフの切り替えなど、入力が突然または継続的に変化するときに、時間の経過とともに回路がどのように反応するかを示します。タイミングと波形をはっきりと見るのに役立ちます。
ノイズ予測のスパイス - スパイスは、回路内のノイズと呼ばれる不要な信号または妨害を予測します。これにより、特に敏感な電子機器で、より安定した信頼性の高いシステムを設計できます。
デバイスモデリングのスパイス - スパイスは、抵抗器やコンデンサなどの単純な部品のモデル、およびダイオードやトランジスタなどの複雑なデバイスを作成できます。これらのモデルは、正確なシミュレーションのために実際のコンポーネントのように機能します。
デザインの最適化のスパイス - スパイスを使用すると、サーキットを実質的にテストしたり、コンポーネントの値を変更したり、シミュレーションを再度実行したりできます。これにより、物理的なプロトタイプの必要性を減らしながら設計を改善しやすくなります。
教育のスパイス - スパイスは学校や大学で使用されています。PSPICE®などのプログラムを使用すると、高価なラボセットアップなしでサーキットがどのように機能するかを学ぶことができ、貴重な教育ツールになります。

図4。エレクトロニクスを超えたスパイス:熱、電気機械、および多目的
スパイスは、電子回路のシミュレーションに限定されません。スパイスは、熱プロセスや電気機械プロセスなどの非電気システムをモデル化するためにも使用できます。これは、電気部品と物理システムとの類似性を作成することで機能します。たとえば、熱システムの熱容量は電気静電容量と比較でき、スパイスは熱の流れと冷却システムのパフォーマンスをシミュレートできるようにします。これは、熱管理が信頼できる操作に基づいている最新の電子機器で特に役立ちます。
スパイスは、モーターやドライブなどの電気機械システムにも適用できます。機械部品を同等の電気モデルに変換することにより、電気と機械の両方のパフォーマンスを1つのシミュレーションで一緒に研究できます。これにより、設計を改良し、システムのさまざまな部分間のスムーズな相互作用を確保するのに役立ちます。
これらの用途を超えて、スパイスは電磁気学やマイクロ流体などの領域にも拡張されています。電磁気学では、スパイスは電界と磁場の相互作用をモデル化して、デバイスの効率を向上させます。マイクロ流体では、Spiceは電気類似物を使用して非常に小さなチャネルの流体の流れを予測し、ラボオンチップデバイスと同様のシステムを最適化するのに役立ちます。
これらの多様なアプリケーションは、複数のハンドリングフィールドにわたってSpiceの柔軟性と価値を示しています。熱の管理からモーターの改善、モデリングフィールド、または流体の流れの予測まで、SPICEは、設計を構築する前にテストと改良のための統一されたプラットフォームを提供します。
スパイスは、サーキットの設計をより簡単かつ速くします。ハードウェアを構築する前に、コンピューターでアイデアをテストできます。これにより、時間を節約し、コストを削減し、プロセスの早い段階で間違いを回避します。また、電圧、電流、電力などの正確な詳細を提供し、回路が実際にどのように機能するかを理解するのに役立ちます。Spiceは、単純な抵抗からトランジスタや電源システムなどの複雑なデバイスまで、さまざまなコンポーネントをサポートしています。デザインは迅速に変更でき、結果が即座に表示されるため、回路の改良と改善がはるかに容易になります。
スパイスは素晴らしいですが、いくつかの制限もあります。その結果の精度は、モデルが現実的でない場合、シミュレーションが実際のパフォーマンスと一致しない可能性があります。セットアップと結果を理解するには練習が必要なため、使用することも困難です。非常に大きくて複雑な回路の場合、スパイスはゆっくりと実行され、強力なコンピューターが必要になる場合があります。最も重要なことは、いくつかの物理的効果がモデル化するには複雑すぎるため、スパイスは実際のテストを完全に置き換えることができないことです。これは、結果を確認するために回路を構築およびテストする必要があることを意味します。
統合された回路の強調を備えたスパイスまたはシミュレーションプログラムは、回路をテストするための単なるプログラムではなく、システムを学習、設計、改善するための主要なツールです。スパイスは時間を節約し、コストを削減し、デザインをより正確にします。実際のテストを完全に交換することはできませんが、Spiceはあなたの仕事を理解して改善する簡単な方法を提供します。スパイスを一緒に使用することで、より良い、より信頼性の高いデザインを作成できます。
関連情報
毎回顧客満足度。相互信頼と共通の利益。
ジョンソンカウンターの基本:それがどのように機能し、主な考慮事項
2024-09-11
IC 7400の探索:仕様、PIN構成、および実用的なアプリケーション
2024-09-09
はい、スパイスはゲート、ラッチ、フリップフロップなどのデジタルロジック要素をシミュレートできます。ただし、主にアナログ回路用に設計されているため、デジタルシミュレーションは特殊なデジタルツールほど効率的ではない場合があります。
はい、しかし、それはいくつかの学習が必要です。最初はコマンドとセットアップが挑戦的であることがあります。LTSPICEなどの無料ツールにより、チュートリアル、サンプルサーキット、グラフィカルインターフェイスを使用すると簡単になります。
LTSPICEは、初心者向けのインターフェイス、より速い処理、および多くの組み込みモデルが付属している無料の拡張バージョンのスパイスです。基本的なスパイスとは異なり、あなたにとっては簡単で、業界と教育の両方で広く使用されています。
はい。一部のプラグインは、新しい半導体やフォトニックデバイスなどの高度な部品のサポートを追加します。その他は、グラフ、データ分析、インターフェイスを改善します。これらは、詳細な熱または信頼性のシミュレーションが必要な自動車のような業界で効率的です。
スパイスは正確さと柔軟性で知られており、ノイズや感度チェックなどの多くの種類の分析を提供します。Multisimなどのツールは、実際のハードウェアテストに使用しやすく、より良いものである可能性がありますが、スパイスは詳細で高度なシミュレーションのために強くなります。
VI-B6R-CVEメール: Info@ariat-tech.comHK TEL: +852 30501966追加: Rm 2703 27F Ho King Comm Center 2-16、
Fa Yuen St MongKokカオルーン、香港。